MG视讯简介
治理团队
组织架构
MG视讯足迹
业务板块
所属企业
党建动态
纪检监察
职工之家
智慧团建
妇联在线
进建资料
企业价值
社会责任
集团动态
行业动态
媒体聚焦
团队风采
人才理想
人才招聘
信息公开
联系MG视讯
MG视讯党建
Party building
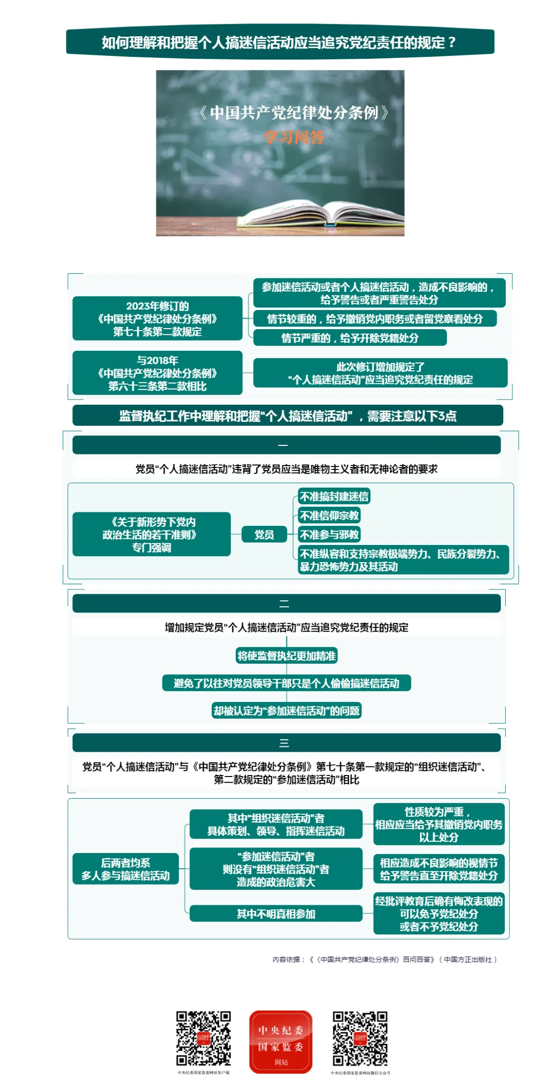
2024年07月16日 16:54
上一条:【党纪进建教育】纪律处罚条例·进建问答丨若何理解和把握党纪处罚决定执行的有关要求
下一条:【党纪进建教育】纪律处罚条例·进建问答丨若何理解和把握有作证使命的党员回绝作证该当查究党纪责任的划定(上)
top
官方微信